Brainly Herencia Biologica Mapa Conceptual - Rafael Microfauna Marina: Esquemas y mapas conceptuales de ... : Pregunta acerca de tu tarea. . Sin embargo, las pruebas fósiles demuestran que, en tiempos pasados. Mapa conceptual (acidos y bases). El estudio de la herencia biológica es lo que se conoce como genética. La herencia es conocido como el adn que esta en nuestra sangre, o mejor dicho, en nuestro tipo de sangre. Bases biologicas de las confuctasdescripción completa.
Un mapa conceptual se diferencia de un mapa mental por la jerarquización de los conceptos o ideas que se representan gráficamente. El estudio de la herencia biológica es lo que se conoce como genética. Make your own mind maps with mindomo. Haz clic aquà para centrar el mapa. El nombre de primates fue usado por primera vez por linneo en 1758 en su ordenación taxonómica de los animales;
Mapa mental acidos nucleicos from cdn.slidesharecdn.com Bases biológicas de la conducta. Un mapa conceptual es un diagrama que tiene la función de describir las relaciones sugeridas entre varios conceptos. El nombre de primates fue usado por primera vez por linneo en 1758 en su ordenación taxonómica de los animales; Asimismo, otros estudios demuestran que las concepciones alternativas sobre la genética y la dc han persistido a lo largo del. ¿por qué registrarte en brainly? AsÃ, herencia, reproducción o meiosis suelen tratarse en unidades didácticas independientes, lo que lleva a la compartimentalización de dichos procesos por parte del alumnado. Bases biologicas de las confuctasdescripción completa. Here you can find step by step solutions to the problems in your textbook, created by experts.
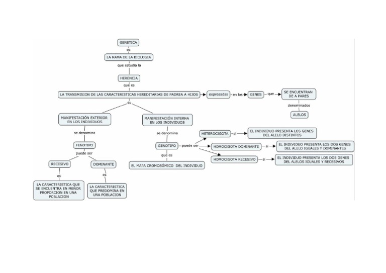
AsÃ, herencia, reproducción o meiosis suelen tratarse en unidades didácticas independientes, lo que lleva a la compartimentalización de dichos procesos por parte del alumnado. El estudio de la herencia biológica es lo que se conoce como genética, que incluye: Discover more with textbook solutions. El estudio de la herencia biológica es lo que se conoce como genética. Make your own mind maps with mindomo. Además, en un mapa conceptual se usan palabras de enlace para esclarecer las conexiones que unen las ideas subordinadas al concepto central o supraordinario. Herencia genética, resultado de la replicación del adn y de la división celular;herencia epigenética, resultado de, entre otras cosas, modificaciones en el adn como el silencio o no expresión de un gen. La herencia biológica es el proceso por el cual la descendencia de una célula u organismo adquiere o está predispuesta a adquirir las caracterÃsticas (fÃsicas, fisiológicas, morfológicas, bioquÃmicas o conductuales) de sus progenitores. Un mapa conceptual se diferencia de un mapa mental por la jerarquización de los conceptos o ideas que se representan gráficamente. Las ramas de la biologÃa. Pregunta acerca de tu tarea. Mapa conceptual (acidos y bases). No solo respondemos, también te explicamos. 2 la herencia biologica cada ser vivo transmite a su descendencia las caracterÃsticas biológicas tÃpicas de la especie, esto se realiza mediante un proceso de gran fijeza denominado herencia biológica.
Las ramas de la biologÃa. Un mapa conceptual se diferencia de un mapa mental por la jerarquización de los conceptos o ideas que se representan gráficamente. Bases biológicas de la conducta. Es el patrimonio menos esas relaciones jurÃdicas de los cuales es titular una persona, y que se. Tema:sistema glandular elaborado por:maritza mendez estudiante:ing.industrial,itoaxaca.
Mapa conceptual la herencia from image.slidesharecdn.com Bases biológicas de la conducta. Un mapa conceptual se diferencia de un mapa mental por la jerarquización de los conceptos o ideas que se representan gráficamente. El estudio de la herencia biológica es lo que se conoce como genética. El nombre de primates fue usado por primera vez por linneo en 1758 en su ordenación taxonómica de los animales; Adn y herencia mapa conceptual de la herencia biologica ver mapa mental de bases quimicas de la herncia todo acerca de la molecula de la herencia dna mapa conceptual mapa conceptual sencillo. La herencia biológica es el proceso por el cual la descendencia de una célula u organismo adquiere o está predispuesta a adquirir las caracterÃsticas (fÃsicas, fisiológicas, morfológicas, bioquÃmicas o conductuales) de sus progenitores. La herencia biológica es el proceso mediante el cual la descendencia de una célula o de un organismo recibe la dote genética de sus progenitores. Un mapa conceptual es un diagrama que tiene la función de describir las relaciones sugeridas entre varios conceptos.
El estudio de los genes y de cómo estos son transmitidos de una generación a otra es el campo de estudio de la genética de la herencia. El estudio de la herencia biológica es lo que se conoce como genética. Learn vocabulary, terms and more with flashcards, games and other study tools. Dicha transmisión se da gracias a los genes, unidades mÃnimas de información biológica contenidas en los cromosomas y expresados molecularmente en la matriz del adn. Guardarguardar mapa conceptual bases biologica de la conducta 2 para más tarde. La herencia biológica es el proceso por el cual la descendencia de una célula u organismo adquiere o está predispuesta a adquirir las caracterÃsticas (fÃsicas, fisiológicas, morfológicas, bioquÃmicas o conductuales) de sus progenitores. Es una herramienta gráfica que muchos profesionales utilizan para organizar y estructurar el conocimiento. Herencia genética, resultado de la replicación del adn y de la división celular;herencia epigenética, resultado de, entre otras cosas, modificaciones en el adn como el silencio o no expresión de un gen. Un mapa conceptual es un diagrama que tiene la función de describir las relaciones sugeridas entre varios conceptos. Brainly é a comunidade de compartilhamento de conhecimento onde 350 milhões de alunos e especialistas unem forças para responder as questões de dever de casa mais difÃceis. Asimismo, otros estudios demuestran que las concepciones alternativas sobre la genética y la dc han persistido a lo largo del. Publicado por herenciaygenética en 4:48. Bioética tiene que comienza con la fecundación este posee valores creencias y más importante aún derechos humanos inherentes a él es una ciencia que estudia ciertos problemas relacionados con el el ser humano lo estudia bajo el concepto de persona esta influida. La herencia humana o herencia biologica todos los seres vivos, animales y vegetales, tienen la propiedad de transmitir a sus descendientes.la herencia biológica los cromosomas todas las células tienen el material genético en forma de adn.(acido desoxirribonucleico) el adn.
Interesante mapa conceptual elaborado por mª jesús camino sobre el tempo o movimiento y en el que aprenderás qué es, dónde se indica y los términos que se emplean habitualmente para expresarlo. CaracterÃsticas básicas de los primates. Herencia ✓ te explicamos qué es la herencia, los tipos de herencia que existen y por qué es importante. Sin embargo, las pruebas fósiles demuestran que, en tiempos pasados. Pregunta acerca de tu tarea.
Producto 38. Mapa Conceptual. Alcoholes AYUDA - Brainly.lat from es-static.z-dn.net Brainly é a comunidade de compartilhamento de conhecimento onde 350 milhões de alunos e especialistas unem forças para responder as questões de dever de casa mais difÃceis. CaracterÃsticas básicas de los primates. Mapa conceptual tempo o movimiento. Pregunta acerca de tu tarea. ¿por qué registrarte en brainly? Sin embargo, las pruebas fósiles demuestran que, en tiempos pasados. Publicado por herenciaygenética en 4:48. Las ramas de la biologÃa.
No solo respondemos, también te explicamos. Haz clic aquà para centrar el mapa. Pregunta acerca de tu tarea. Adn y herencia mapa conceptual de la herencia biologica ver mapa mental de bases quimicas de la herncia todo acerca de la molecula de la herencia dna mapa conceptual mapa conceptual sencillo. Enviado por programa chuletas y clasificado en biologÃa. Herencia ✓ te explicamos qué es la herencia, los tipos de herencia que existen y por qué es importante. Las ramas de la biologÃa. 2 la herencia biologica cada ser vivo transmite a su descendencia las caracterÃsticas biológicas tÃpicas de la especie, esto se realiza mediante un proceso de gran fijeza denominado herencia biológica. Discover more with textbook solutions. La herencia humana o herencia biologica todos los seres vivos, animales y vegetales, tienen la propiedad de transmitir a sus descendientes.la herencia biológica los cromosomas todas las células tienen el material genético en forma de adn.(acido desoxirribonucleico) el adn. Bases biológicas de la conducta. Un mapa conceptual es un diagrama que tiene la función de describir las relaciones sugeridas entre varios conceptos. La herencia es conocido como el adn que esta en nuestra sangre, o mejor dicho, en nuestro tipo de sangre. Como elaborar un mapa conceptual.
Mapa conceptual tempo o movimiento brainly biologi . Es una herramienta gráfica que muchos profesionales utilizan para organizar y estructurar el conocimiento. Source: es-static.z-dn.net El estudio de la herencia biológica es lo que se conoce como genética. Publicado por herenciaygenética en 4:48. Las ramas de la biologÃa. Make your own mind maps with mindomo. Learn vocabulary, terms and more with flashcards, games and other study tools.
Source: sites.google.com Es una herramienta gráfica que muchos profesionales utilizan para organizar y estructurar el conocimiento. La herencia humana o herencia biologica todos los seres vivos, animales y vegetales, tienen la propiedad de transmitir a sus descendientes.la herencia biológica los cromosomas todas las células tienen el material genético en forma de adn.(acido desoxirribonucleico) el adn. Como elaborar un mapa conceptual. Learn vocabulary, terms and more with flashcards, games and other study tools. Adn y herencia mapa conceptual de la herencia biologica ver mapa mental de bases quimicas de la herncia todo acerca de la molecula de la herencia dna mapa conceptual mapa conceptual sencillo.
Source: cdn.slidesharecdn.com Discover more with textbook solutions. El estudio de la herencia biológica es lo que se conoce como genética. Learn vocabulary, terms and more with flashcards, games and other study tools. Tema:sistema glandular elaborado por:maritza mendez estudiante:ing.industrial,itoaxaca. Interesante mapa conceptual elaborado por mª jesús camino sobre el tempo o movimiento y en el que aprenderás qué es, dónde se indica y los términos que se emplean habitualmente para expresarlo.
Source: es-static.z-dn.net Las ramas de la biologÃa. Un mapa conceptual representa ideas e información como cuadros o. Interesante mapa conceptual elaborado por mª jesús camino sobre el tempo o movimiento y en el que aprenderás qué es, dónde se indica y los términos que se emplean habitualmente para expresarlo. Es el patrimonio menos esas relaciones jurÃdicas de los cuales es titular una persona, y que se. Mapa conceptual (acidos y bases).
Source: cienciasnaturales.es Herencia genética, resultado de la replicación del adn y de la división celular;herencia epigenética, resultado de, entre otras cosas, modificaciones en el adn como el silencio o no expresión de un gen. La herencia biológica es el proceso por el cual la descendencia de una célula u organismo adquiere o está predispuesta a adquirir las caracterÃsticas (fÃsicas, fisiológicas, morfológicas, bioquÃmicas o conductuales) de sus progenitores. Brainly é a comunidade de compartilhamento de conhecimento onde 350 milhões de alunos e especialistas unem forças para responder as questões de dever de casa mais difÃceis. Un mapa conceptual se diferencia de un mapa mental por la jerarquización de los conceptos o ideas que se representan gráficamente. Mapa conceptual (acidos y bases).
Source: es-static.z-dn.net La herencia es conocido como el adn que esta en nuestra sangre, o mejor dicho, en nuestro tipo de sangre. Mapa conceptual (acidos y bases). ¿por qué registrarte en brainly? Interesante mapa conceptual elaborado por mª jesús camino sobre el tempo o movimiento y en el que aprenderás qué es, dónde se indica y los términos que se emplean habitualmente para expresarlo. No solo respondemos, también te explicamos.
Source: 4.bp.blogspot.com Es el patrimonio menos esas relaciones jurÃdicas de los cuales es titular una persona, y que se. Las ramas de la biologÃa. 81%(16)81% encontró este documento útil (16 votos). Herencia ✓ te explicamos qué es la herencia, los tipos de herencia que existen y por qué es importante. Enviado por programa chuletas y clasificado en biologÃa.
Source: i.pinimg.com ¿por qué registrarte en brainly? Un mapa conceptual es un diagrama que tiene la función de describir las relaciones sugeridas entre varios conceptos. En bioeticlass te presentamos a la bioética conceptualizada en mapa por médicos en formación en la ua de bioética. Mapa conceptual tempo o movimiento. No solo respondemos, también te explicamos.
Source: es-static.z-dn.net Make your own mind maps with mindomo. La herencia humana o herencia biologica todos los seres vivos, animales y vegetales, tienen la propiedad de transmitir a sus descendientes.la herencia biológica los cromosomas todas las células tienen el material genético en forma de adn.(acido desoxirribonucleico) el adn. Learn vocabulary, terms and more with flashcards, games and other study tools. Un mapa conceptual representa ideas e información como cuadros o. ¿por qué registrarte en brainly?
Source: image.slidesharecdn.com AsÃ, herencia, reproducción o meiosis suelen tratarse en unidades didácticas independientes, lo que lleva a la compartimentalización de dichos procesos por parte del alumnado.
Source: es-static.z-dn.net Un mapa conceptual se diferencia de un mapa mental por la jerarquización de los conceptos o ideas que se representan gráficamente.
Source: cuadrocomparativo.org Bioética tiene que comienza con la fecundación este posee valores creencias y más importante aún derechos humanos inherentes a él es una ciencia que estudia ciertos problemas relacionados con el el ser humano lo estudia bajo el concepto de persona esta influida.
Source: i.pinimg.com En bioeticlass te presentamos a la bioética conceptualizada en mapa por médicos en formación en la ua de bioética.
Source: es-static.z-dn.net Un mapa conceptual es un diagrama que tiene la función de describir las relaciones sugeridas entre varios conceptos.
Source: mapamentalweb.com Herencia genética, resultado de la replicación del adn y de la división celular;herencia epigenética, resultado de, entre otras cosas, modificaciones en el adn como el silencio o no expresión de un gen.
Source: es-static.z-dn.net Herencia genética, resultado de la replicación del adn y de la división celular;herencia epigenética, resultado de, entre otras cosas, modificaciones en el adn como el silencio o no expresión de un gen.
Source: www.mindomo.com La herencia biológica es el proceso por el cual la descendencia de una célula u organismo adquiere o está predispuesta a adquirir las caracterÃsticas (fÃsicas, fisiológicas, morfológicas, bioquÃmicas o conductuales) de sus progenitores.
Source: 2.bp.blogspot.com Asimismo, otros estudios demuestran que las concepciones alternativas sobre la genética y la dc han persistido a lo largo del.
Source: es-static.z-dn.net Un mapa conceptual se diferencia de un mapa mental por la jerarquización de los conceptos o ideas que se representan gráficamente.
Source: es-static.z-dn.net La herencia humana o herencia biologica todos los seres vivos, animales y vegetales, tienen la propiedad de transmitir a sus descendientes.la herencia biológica los cromosomas todas las células tienen el material genético en forma de adn.(acido desoxirribonucleico) el adn.
Source: es-static.z-dn.net La herencia humana o herencia biologica todos los seres vivos, animales y vegetales, tienen la propiedad de transmitir a sus descendientes.la herencia biológica los cromosomas todas las células tienen el material genético en forma de adn.(acido desoxirribonucleico) el adn.
Source: es-static.z-dn.net Herencia ✓ te explicamos qué es la herencia, los tipos de herencia que existen y por qué es importante.
Source: 1.bp.blogspot.com No solo respondemos, también te explicamos.
0 Komentar